| 发文单位:AG真人,广西壮族自治区市场监督管理局,广西壮族自治区大数据发展局,广西壮族自治区新闻出版局 | 成文日期:2024年08月30日 |
| 标 题:AG真人等部门关于印发《推进 开办无人药品超市“一件事” 实施方案》的通知 | |
| 发文字号:桂药监〔2024〕7号 | 发布日期:2024年09月02日 |
我要收藏
公共资源调用站点
文章分享
各市市场监管局、新闻出版局、政务服务监督管理部门:
现将《推进开办无人药品超市“一件事”实施方案》印发给你们,请结合实际认真贯彻执行。
广西壮族自治区 广西壮族自治区
药品监督管理局 市场监督管理局
广西壮族自治区 广西壮族自治区
大数据发展局 新闻出版局
2024年8月30日
推进开办无人药品超市“一件事”实施方案
为全面贯彻《国务院关于进一步优化政务服务提升行政效能推动“高效办成一件事”的指导意见》(国发〔2024〕3号)精神,落实《广西进一步优化政务服务提升行政效能推动“高效办成一件事”实施方案》(桂政发〔2024〕16号)工作要求,根据自治区人民政府的统一部署,结合广西实际,制定本实施方案。
一、实施内容
(一)事项内容及相关单位。
1.企业营业执照信息核验。(自治区市场监管局)
2.专营乙类非处方药药品零售经营许可。(AG真人)
3.第二类医疗器械经营备案—新开办。(AG真人)
4.出版物零售业务经营许可。(自治区新闻出版局)
(二)办理方式。线上办理,依托广西数字政务一体化平台实现网上办理,通过在“高效办成一件事”专区设置“开办无人药品超市‘一件事’”申报入口,实现“网上办”“掌上办”。线下依托各级政务服务中心综合服务窗口,对“一件事”实行“一窗受理、限时办结”工作模式,同时积极推行导办帮办、预约快办等便民服务手段。
二、重点任务
(一)简化申请材料。整合经营主体申请开办无人药品超市涉及的企业营业执照信息核验、专营乙类非处方药药品零售经营许可、第二类医疗器械经营备案—新开办、出版物零售业务经营许可等4个政务服务事项,申请材料整合为一套材料清单(附件1)、一张申请表格(附件2),通过信息共享和电子证照应用,不同事项相同的证明材料免于重复提交,有电子证照的不再要求提供纸质材料。
(二)优化办事流程。建立跨部门联动审批服务机制,明确各部门职责分工,制定市场主体开办无人药品超市“一件事”业务流程(附件3),强化各部门之间的业务协同,对开办无人药品超市涉及的政务服务事项提供统一受理、集成办理服务,实现申请材料“一次提交、多次复用”,减少申请人跑动次数。
(三)积极推进系统对接。基于广西数字政务一体化平台应用支撑服务,制定技术对接标准规范,推进自治区市场监管局、AG真人、自治区新闻出版局等部门的相关事项专业业务办理系统与广西数字政务一体化平台开展双向对接工作,实现流程交互、数据流转。支持通过自治区数据共享交换平台获取办事所需材料,加强跨部门业务协同,实现开办无人药品超市“一件事”减材料、减环节、减时限。
三、工作要求
(一)提高政治站位。开办无人药品超市“一件事”是“高效办成一件事”改革的重要内容,是优化营商环境推动高质量发展的重要举措。各部门要高度重视,切实加强领导,要建立工作协调机制,加强协调,全面推进开办无人药品超市“一件事”工作。
(二)加强部门间协作。自治区大数据发展局统筹协调制定开办无人药品超市“一件事”数据技术标准,形成技术规范,依托自治区数据共享交换平台,做好电子证照归集和数据共享支撑;自治区市场监管局负责企业营业执照信息核验;AG真人负责第二类医疗器械经营备案—新开办,专营乙类非处方药药品零售经营许可;自治区新闻出版局负责出版物零售业务经营许可。
(三)加强业务培训。各级政务服务中心(审批大厅)要推进综合服务窗口人员统一配备和专业化发展,强化窗口人员集成服务业务培训,不断提高业务水平和工作能力。要加强服务窗口规范化、标准化建设,按照开办无人药品超市“一件事”工作指引,优化办事流程,创新服务方式,为申请人提供优质高效服务。
(四)总结有效经验。各有关部门要建立工作动态跟踪机制,全面掌握政策落实情况,及时总结推广典型经验、成熟做法、有效措施,把经过实践检验证明,行之有效的好经验、好做法以制度形式固化下来,让申请人获得更大、更多办理便利。
各单位联系人及联系方式:
自治区市场监管局 诸葛萍,0771-5530653
自治区药品监管局 廖 云,0771-5573503
自治区新闻出版局 纪涵量,0771-5595630
自治区数据局 贾明宇,0771-6116961
附件:1.开办无人药品超市“一件事”办事指南
2.开办无人药品超市“一件事”申请表
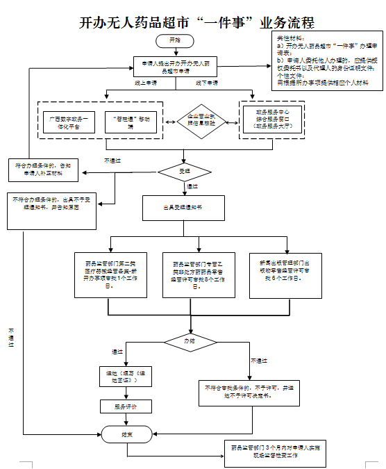
3.开办无人药品超市“一件事”业务流程
附件1
开办无人药品超市“一件事”服务指南
一、事项名称
开办无人药品超市“一件事”。
二、适用范围
经营主体,事业单位法人,社会组织法人,行政机关,其他组织。
三、涉及事项
1.企业营业执照信息核验(自治区市场监管局负责);
2.出版物零售业务经营许可(自治区新闻出版局);
3.专营乙类非处方药药品零售经营许可、第二类医疗器械经营备案—新开办办理(AG真人)。
四、实施依据
1.《药品管理法实施条例》(2019年3月第二次修订)第十五条第二款;
2.《医疗器械监督管理条例》(中华人民共和国国务院令第739号)第四十一条;
3.《出版管理条例》(2020年11月第五次修订)第三十五条;
4.《出版物市场管理规定》第九条;
五、许可办理条件
(一)专营乙类非处方药药品零售经营许可应符合条件。
1.有依法经过资格认定的药师或者其他药学技术人员;
2.有与所经营药品相适应的营业场所、设备、仓储设施和卫生环境;
3.有与所经营药品相适应的质量管理机构或者人员;
4.有保证药品质量的规章制度,并符合国务院药品监督管理部门依据本法制定的药品经营质量管理规范要求。
经营乙类非处方药的药品零售企业,应当配备经设区的市级药品监督管理机构或者省、自治区、直辖市人民政府药品监督管理部门直接设置的县级药品监督管理机构组织考核合格的业务人员。
(二)第二类医疗器械经营备案—新开办。
1.与经营范围和经营规模相适应的质量管理机构或者质量管理人员,质量管理人员应当具有相关专业学历或者职称;
2.与经营范围和经营规模相适应的经营场所;
3.与经营范围和经营规模相适应的贮存条件;
4.与经营的医疗器械相适应的质量管理制度;
5.与经营的医疗器械相适应的专业指导、技术培训和售后服务的质量管理机构或者人员。
从事第三类医疗器械经营的企业还应当具有符合医疗器械经营质量管理制度要求的计算机信息管理系统,保证经营的产品可追溯。鼓励从事第一类、第二类医疗器械经营的企业建立符合医疗器械经营质量管理制度要求的计算机信息管理系统。
(三)出版物零售业务经营许可应符合条件。
1.已完成工商注册登记;
2.工商登记经营范围含出版物零售业务;
3.有固定的经营场所。
六、提交材料
(1)申请人申请时需要提交的材料
|
通用材料 |
1.开办无人药品超市“一件事”申请表; 2.房屋租赁协议和产权证明文件; 3.经营场所(含食品经营)、库房地址的地理位置图、平面布局图、标注实际使用面积 4.法定代表人(负责人)身份证明; 5.营业执照(通过共享电子证照获取); 6.委托代理人办理证明(包括委托书和代理人身份证明)。 | ||
|
专营乙类非处方药药品零售经营许可审批 |
1质量管理机构情况以及主要负责人、质量负责人、质量管理部门负责人学历、工作经历相关材料; 2.拟办企业组织机构情况; 3.经营乙类非处方药药品零售企业从业人员资格认定申请登记表; 4.经营药品的方式和范围相关材料; 5.药品质量管理规章制度以及陈列、仓储等关键设施设备清单; 6.营业场所、设备、仓储设施及周边卫生环境等情况,仓库平面布置图及房屋产权或者使用权相关材料; 7.法律、法规规定的其他材料。 |
药品监督管理部门按照药品经营质量管理规范及其现场检查指导原则、检查细则等有关规定,组织开展申报资料技术审查和现场检查。 | |
|
第二类医 疗器械经营备案 |
(一)法定代表人(企业负责人)、质量负责人身份证明、学历或者职称相关材料复印件; (二)企业组织机构与部门设置; (三)医疗器械经营范围、经营方式; (四)经营场所和库房的地理位置图、平面图、房屋产权文件或者租赁协议复印件; (五)主要经营设施、设备目录; (六)经营质量管理制度、工作程序等文件目录; (七)经办人授权文件。
|
从事第二类医疗器械经营的,经营企业应当向所在地设区的市级负责药品监督管理的部门备案,并提交符合本办法第十条规定的资料(第七项除外),即完成经营备案,获取经营备案编号。
| |
|
出版物零售业务经营许可提交材料的内容 |
省级以下各级人民政府出版行政主管部门对申请人提交的许可申请材料进行审查,需要对申请材料的实质内容进行核实的,应当进行现场核查。 | ||
七、承诺办理时限
总办理时限是8个工作日,其中企业营业执照信息核验办理时限是现场办结,专营乙类非处方药药品零售经营许可办理时限是8个工作日,第二类医疗器械经营备案—新开办办理时限是1个工作日,出版物零售业务经营许可办理时限是6个工作日。不含现场核查和问题整改时间。
获得专营乙类非处方药药品零售经营许可的,审批部门发证后即时将审批信息推送至各级药品监督管理部门, 药品监督管理部门3个月内对申请人实施现场监督检查工作, 申请人应配合检查。
八、办理流程
申请→受理→审查→审批→送达→公示
九、办理方式
1.线上申请:申请人在广西数字政务一体化平台、“智桂通”移动端等平台在线提交开办无人药品超市“一件事”申请表及申请材料。
2.线下申请:申请人在政务服务大厅“高效办成一件事”综合窗口提出申请,提交开办无人药品超市“一件事”申请表及申请材料。
十、结果领取方式
邮寄送达(免费)或政务窗口自行领取自行网上下载电子。
十一、收费标准及依据
不收费。
十二、窗口电话
以各地门户网站公布为准。
十三、工作时间
以各地门户网站公布为准。
附件2
开办无人药品超市“一件事”申请表
|
基本情况 | ||||||
|
申请人(企业/单位)名称 |
||||||
|
统一社会信用代码 |
||||||
|
法定代表人(负责人)姓名 |
身份证件号: 常用手机号、电话或传真: 邮编: | |||||
|
身份证件登记住所 |
||||||
|
经济性质 |
||||||
|
经营场所 (地址门牌号) |
使用面积或药品经营区域面积(m²)
|
|||||
|
申请事项情况 | ||||||
|
申请 项目 |
□专营乙类非处方药药品零售经营许可 □第二类医疗器械经营备案—新开办 □出版物零售业务经营许可 □公共场所卫生许可—新办 | |||||
|
文书送达方式 |
||||||
|
许可证号 |
||||||
|
经营地址* |
||||||
|
仓储地址 |
||||||
|
现住址 |
||||||
|
申请主体类型* |
营业执照备案的其他家庭经营成员 |
|||||
|
经营主体营业期限* |
||||||
|
场地权属 |
||||||
|
群体类型 |
||||||
|
申请许可范围* |
||||||
|
申请人承诺: 以上信息经本人核对,确认无误。本申请人所提交的信息以及文件、证件、有关材料全部真实、有效,复印件与原件一致。如果申请过程中存在虚假、欺骗等不法行为,本申请人愿承担由此引起的一切法律责任;如提供地址、通讯方式不确切,导致法律文书无法送达或未及时送达,本申请人愿承担由此可能产生的法律后果。
申请人或代理人(签名或印章): | ||||||
|
专营乙类非处方药药品零售经营许可-企业信息 | ||||||||||||||||||||||||||||
|
经营方式 |
隶属单位 |
|||||||||||||||||||||||||||
|
法定代表人 (或企业负责人) |
职 务 |
技术职称 学 历 |
||||||||||||||||||||||||||
|
企业质量 负责人 |
职 务 |
技术职称 学 历 |
||||||||||||||||||||||||||
|
质量管理部门 负责人 |
从事药品 经营管理 工作年限 |
执业药师 或技术职称 |
||||||||||||||||||||||||||
|
联系人 |
电话 |
邮政编码 |
||||||||||||||||||||||||||
|
人 员 情 况 |
职工总数 |
从事质量管 理、验收、养 护人员总数 |
药学技术人员数 | |||||||||||||||||||||||||
|
执业 药师 |
主任 药师 |
副主任药师 |
主管药师 |
药师 |
药士 |
其它 | ||||||||||||||||||||||
|
设施设备 |
仓储设施设备 |
验收养护仪器设备 |
计算机(台) | |||||||||||||||||||||||||
|
配备总量 |
||||||||||||||||||||||||||||
|
购进记录用 |
||||||||||||||||||||||||||||
|
入库验收用 |
||||||||||||||||||||||||||||
|
销售记录用 |
||||||||||||||||||||||||||||
|
出库复核用 |
||||||||||||||||||||||||||||
|
专营乙类非处方药药品零售企业从业人员资格认定申请登记表 | ||||||||||||||||||||||||||||
|
姓 名 |
*** |
性别 |
** |
出生 年月 |
**** |
2寸照片 | ||||||||||||||||||||||
|
身份证号码 |
************ | |||||||||||||||||||||||||||
|
技术职称 |
**** |
学历 |
** |
联系 电话 |
******** | |||||||||||||||||||||||
|
毕业院校 |
||||||||||||||||||||||||||||
|
拟任职 零售药店 |
**********药房 | |||||||||||||||||||||||||||
|
培训情况 | ||||||||||||||||||||||||||||
|
起止时间 |
培训内容 |
培训机构 | ||||||||||||||||||||||||||
|
工作经历 | ||||||||||||||||||||||||||||
|
起止时间 |
单位 |
从事何种工作 |
职务 | |||||||||||||||||||||||||
|
申请人对所填内容真实性的承诺并签名 |
市场监管部门(行政审批局)审核意见 |
|||||||||||||||||||||||||||
|
第二类医疗器械经营备案—新开办 | ||||||||||||||||||||||||||||
|
成立日期 |
||||||||||||||||||||||||||||
|
经营方式 |
□批发□零售□批零兼营 |
注册资本 (万元) |
||||||||||||||||||||||||||
|
联系电话 |
邮 编 |
|||||||||||||||||||||||||||
|
企业人员 情 况 |
人员总数(人) |
质量管理人员(人) |
售后服务人员(人) |
专业技术人员(人) | ||||||||||||||||||||||||
|
经营场所和库房情况 |
经营面积(㎡) |
库房面积(㎡) | ||||||||||||||||||||||||||
|
经营场所及 库房条件简述 |
经营场所条件(包括用房性质、设施设备情况等) |
|||||||||||||||||||||||||||
|
库房条件(包括环境控制、设施设备等) |
||||||||||||||||||||||||||||
|
本企业承诺所提交的全部资料真实有效,并承担一切法律责任。同时,保证按照法律法规的要求从事医疗器械经营活动。
法定代表人(签字) (企业盖章)
年 月 日
| ||||||||||||||||||||||||||||
|
填表说明:1.本表按照实际内容填写,不涉及的可缺项。其中,企业名称、统一社会信用代码、住所、法定代表人、注册资本、成立日期、营业期限等按照营业执照内容填写。 2.本表经营范围应当按照国家药品监督管理部门发布的医疗器械分类目录中规定的分类编码及名称填写。 3.本表经营方式指批发、零售、批零兼营以及为医疗器械注册人、备案人和经营企业专门提供运输、贮存服务。 | ||||||||||||||||||||||||||||
|
出版物零售业务经营许可 | ||||||||||||||||||||||||||||
|
执业和从业 人员名单 |
姓名 |
性别 |
文化程度 |
职 务 | ||||||||||||||||||||||||
兹委托 (代表或代理人姓名)办理“高效办成一件事”综合窗口 (名称)的无人药品超市所有手续(申请及领证的受委托人原则上应为同一人)。
委托事项及权限:
1.□同意□不同意核对申请材料中的复印件并签署核对意见;
2.□同意□不同意修改自备材料中的填写错误;
3.□同意□不同意修改有关表格的填写错误;
4.□同意□不同意领取无人药品超市有关文书;
5.委托办理需在下方方框内粘贴委托代理人身份证复印件;
6.其他委托事项及权限(请详细注明):
委托期限:自 年 月 日至 年 月 日
委托代理人联系方式:固定电话
常用手机号
委托人签字或加盖公章:
年 月 日

附件3

文件下载:
关联文件: