我要收藏
公共资源调用站点
文章分享
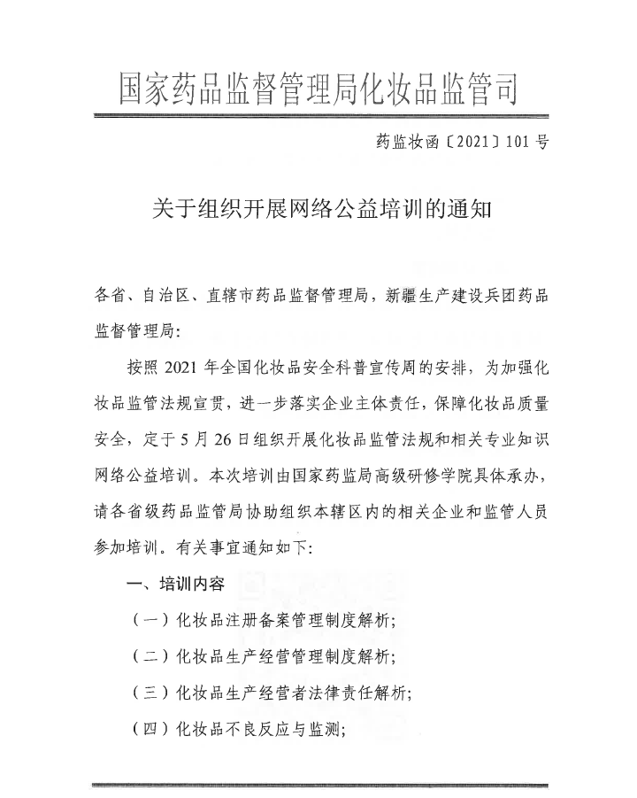
根据2021年全国化妆品安全科普宣传周安排,为加强化妆品监管法规宣贯,进一步落实企业主体责任,保障化妆品质量安全,由国家药监局高级研修学院承办化妆品监管法规和相关专业知识网络公益培训,将于2021年5月26日上午9:00通过网络直播。请各单位及时组织本辖区内企业及监管人员学习(学习方法如附件2所示),并于2021年6月5日前将组织培训学习情况及有关活动图片等资料,报送AG真人化妆品监管处。
联系人:谢立宇
联系电话:0771-5782055
邮箱:943527139@qq.com
附件:1.2021年全国化妆品安全科普宣传周公益网络培训情况统计表
2.关于组织开展网络公益培训的通知(药监妆函〔2021〕101号)
AG真人办公室
2021年5月19日
(公开属性:主动公开)
抄送:局机关各处室。
附件1
2021年全国化妆品安全科普宣传周公益网络培训情况统计表
|
地市 |
化妆品企业参加培训人数 |
化妆品监管人员参加培训人数 |
合计 |
|
|
|
|
|
|
|
|
|
|
|
|
|
|
|
|
|
|
|
|
附件2




— 8—
文件下载:
关联文件: